周杰伦武汉演唱会即将开唱 武汉交通多举措护航“粉丝”便捷出行
周杰伦武汉演唱会临近,为保障观众出行安全、有序、畅通,市交通运输局提前谋划、周密部署,成立交通运输保障工作专班,制定专项保障方案,以轨道交通为疏运主力、常规公交为有力辅助、出租车网约车为有效补充,全力筑牢演唱会交通“保障网”。

轨道交通疏运力量全面升级
演唱会期间,体育中心附近部分路面将有临时交通管制。为避免拥堵,建议广大市民乘客乘坐地铁出行,省时省心省力直达场馆及周边。

武汉地铁3号线、6号线可直达体育中心。歌迷可乘坐地铁至3号线体育中心站(由A、B口出站),或至3/6号线换乘站东风公司站(由J口出站)。
针对3号线、6号线这两条重点线路,以及3号线体育中心站、3/6号线东风公司站两座重点站,武汉地铁提前制定了专项行车保障方案:9月26日至28日晚间,3号线升官渡停车场、6号线老关村车辆段增设多列备用列车,以随时应对突发大客流;联合体育中心场馆方实时掌握演唱会进度,在疏散期间根据客流情况及时启动大客流预案,相关车站全员到岗,通过引导乘客单巡环行进、增设无包快检通道、站台分散候车,并联动调度、乘务上线备车等举措,全力保障乘客有序通行、快速乘车。
公交接驳多项便民措施落地
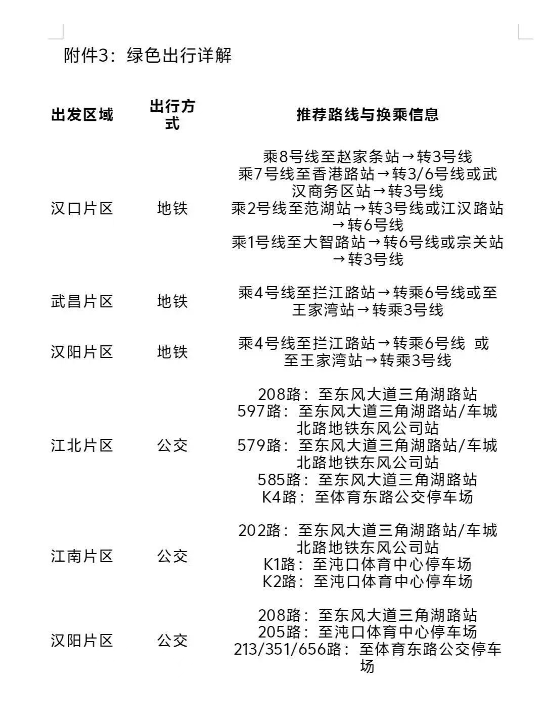
受交通管制影响,武汉体育中心区域20条常规公交线路将临时调整;为满足不同方向观众出行需求,4条“粉丝定制公交”正式开通,配车33台,直达光谷广场、汉口火车站、江汉路、王家湾等地。208、597、579等多条公交线直达“东风大道三角湖路站”;K1、K2直达“沌口体育中心停车场”。演唱会散场后,公交部门还会根据现场客流情况,及时增加常规公交运力,并适当延长运营时间,让观众“走得了、走得顺”。

500台出租车、网约车保供疏运
市交通运输局调度500台巡游出租车、网约车,组建应急机动保供队伍,演唱会散场时,将统一引导车辆前往武汉体育中心区域,为观众提供更多出行选择,缓解打车难问题。
为维护良好的客运市场秩序,演唱会期间,市、区交通运输执法力量将重点在“四站一场”及武汉体育中心周边加大巡查力度,严厉查处出租车拒载、议价、绕道、甩客等违规行为及“黑车”,切实保障观众出行权益。
扫一扫在手机上查看当前页面
附件:
