持有有效的相应海船船员特殊培训合格证的船员,可以申领内河船员特殊培训合格证吗?

2024-02-02 09:11 武汉市交通运输局

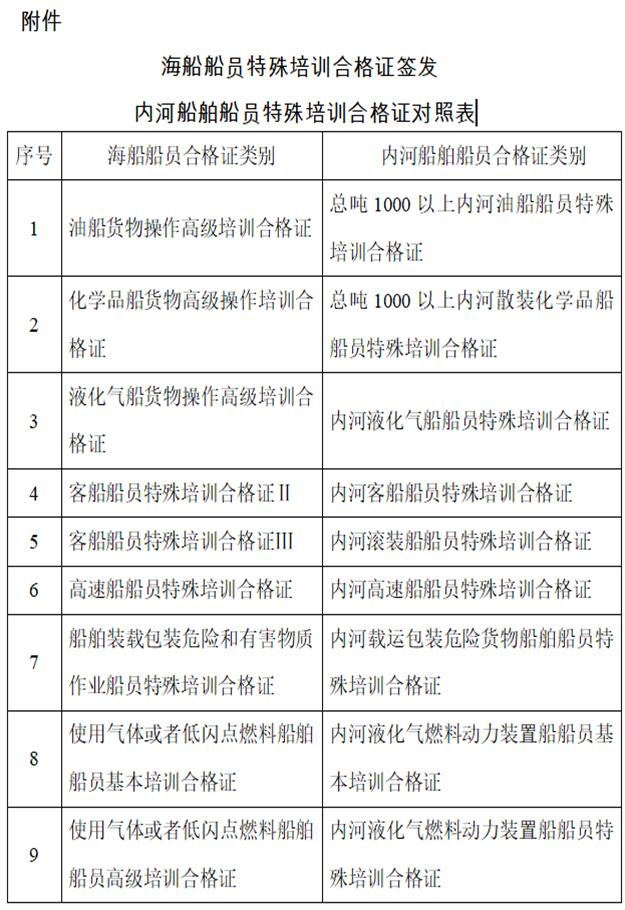
可以。按照《内河船员特殊培训合格证签发管理办法》第七条规定:持有有效海船船员特殊培训合格证的船员,可按照《海船船员特殊培训合格证签发内河船员特殊培训合格证对照表》,办理与其海船船员特殊培训合格证有效期截止日期相同的相应内河《合格证》。


扫一扫在手机上查看当前页面

附件:

 已阅 0  打印   关闭